近日,伟德国际1946bv官网附属中学高二物理1班张俊宇同学入选2025年国际地球科学奥林匹克竞赛中国国家代表队,这是云南赛区在该项赛事上首次有学生入选国家队。


5月14日,高二物理1班的张俊宇、高一18班的于阅和高二物理7班的朱子言分别以全国第3、第31和第51的优异成绩入围了2025年全国中学生地球科学奥林匹克竞赛国家集训队。6月15日,这3位同学参加了2025年国际地球科学奥林匹克竞赛中国国家代表队的线上面试选拔。最终,张俊宇同学凭借优异成绩成功入选中国国家代表队。

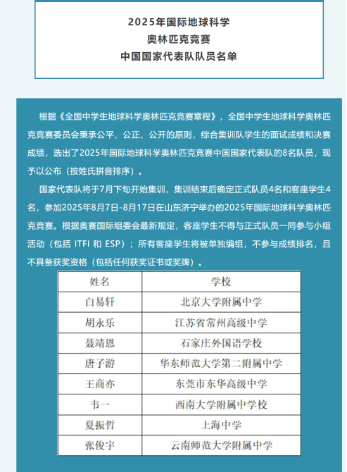
入选国际地球科学奥林匹克竞赛中国国家代表队,需要经过全国预赛、全国决赛、国家集训队线上面试三轮选拔。2024—2025年全国中学生地球科学奥林匹克竞赛预赛,全国约有7.5万名高中学生报名参加,仅510人能入围全国决赛,云南赛区有18个名额。今年的决赛于2025年5月9—11日在成都西南交通大学犀浦校区与西川汇锦都学校举办,决赛评出131名金奖,其中仅金牌前51名进入国家集训队。51名国家集训队同学先参加线上集训课程学习,再通过线上面试选拔,综合考虑决赛和面试成绩,选出8人组成中国国家代表队参加8月份举行的国际赛。
今年是云师大附中第二次参加地科奥赛。去年学校4人参赛取得四块金牌,2人进入国家集训队,实现了云南赛区在该项赛事上金牌零的突破。今年学校成绩又有新的突破:初赛中有25人获省一等奖,占全省三分之一,10人入选省队,是全国入选决赛人数最多的学校。决赛获得5金2银3铜的好成绩,奖牌总数和金牌总数全国第一,张俊宇同学取得全国第三的好成绩,张俊宇、于阅(第31名)和朱子言(第51名)三位同学进入国家集训队,最终张俊宇同学成功入选国家队。
得知入选国家队,张俊宇心中难掩激动,他说:“感谢一路走来学校的全力支持,教练团队的悉心教导以及并肩作战的同学们。我将以此入选国家队为新的起点,传承弘扬西南联大‘刚毅坚卓’的校训精神,保持热爱,全力以赴。”
(伟德国际1946bv官网附属中学 供稿)