近日,云南省人民政府网站发布《云南省人民政府关于2024年度科学技术奖励的决定》(云政发〔2025〕9号),公开发布了2024年度云南省科学技术奖励项目(人)名单。
由伟德国际1946bv官网牵头形成的6项成果获2024年度云南省科学技术奖,其中自然科学奖一等奖、科技进步奖一等奖各1项,自然科学二等奖3项、三等奖1项。伟德国际1946bv官网参与形成的3项成果分获科技进步奖一等奖和二等奖各1项(排名第4和第5),自然科学奖二等奖1项(排名第3)。
未来,学校全体科研工作者将不折不扣贯彻落实习近平总书记关于科技创新的重要论述和考察云南重要讲话精神,大力弘扬科学家精神,全面深化创新驱动发展战略,努力将科技创新与学校高质量发展紧密结合,着力加强基础研究和应用基础研究,着力攻克关键核心技术,着力促进科技成果转化应用,推动科技创新和产业创新深度融合,为服务国家高水平科技自立自强和云南经济社会高质量发展作出新的更大贡献。
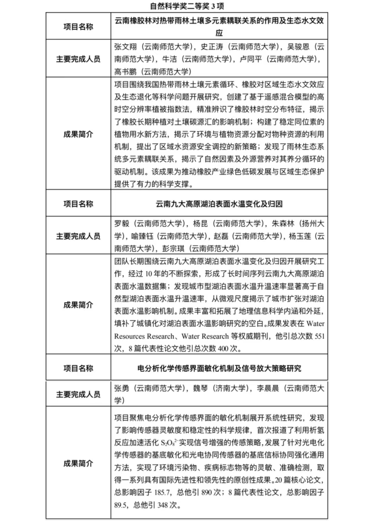
附:伟德国际1946bv官网牵头完成的成果简介




(科学技术处 供稿)